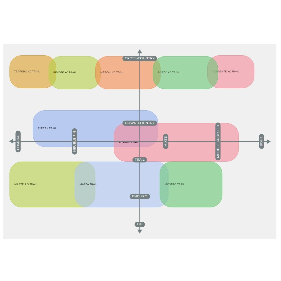
VITTORIA MEZCAL XC TRAIL Reifen 27.5x2.40 4C Graphene 2.0 Tubeless Ready Weich Schwarz
Kann die Verfügbarkeit des Auszahlungsdienstes nicht laden

Beschreibung
Der VITTORIA MEZCAL XC TRAIL wurde für eine außergewöhnliche technische Leistung bei gemischten Bedingungen entwickelt. Sein durchgehendes Profil sorgt für einen ultraschnellen Freilauf und eine verstärkte Traktion. Seine lamellierten Fortsätze optimieren die Traktion beim Bergauffahren und verbessern die Stabilität beim Bremsen, selbst auf instabilem Untergrund. Diese Architektur ermöglicht es dem Reifen, sich beim Beschleunigen auszuzeichnen und gleichzeitig auf rollenden Abschnitten eine bemerkenswerte Effizienz beizubehalten.
Auf der Außenseite sorgen die Seitenstollen mit direktionalen Lamellen, die parallel zum Gelände ausgerichtet sind, für aggressiven Grip in Kurven. Ihre variierende Breite und die offenen Kanten bieten eine präzise Kontrolle, selbst auf harten und rutschigen Böden. Der MEZCAL XC TRAIL ermöglicht es, Geschwindigkeit zu halten und gleichzeitig eine optimale Kontrolle über die gesamte Strecke zu gewährleisten.
Die Konstruktion basiert auf einer 60 TPI tubeless-ready Trail-Karkasse, die durch Pannenschutz, Bead Shield und Seitenschutz verstärkt wird. In Verbindung mit der mit Graphen angereicherten 4Compound Formulation Gummimischung garantiert sie eine ideale Kombination aus Haltbarkeit, Widerstandsfähigkeit, Grip und purer Leistung. Eine technische Wahl für anspruchsvolle Fahrer.
Ref: 15586048409980